雷火(中国)
走进金玺泰
集团产业
产品展示
雷火竞技网站
党建工作
社会责任
人力资源
联系我们
采销平台
全站搜索
走进金玺泰
董事长致辞
集团简介
集团文化
发展历程
集团荣誉
集团产业
矿产品及深加工
尾砂尾矿综合开发利用
新技术新材料
文化旅游产业
医疗养老产业
产品展示
雷火竞技网站
集团要闻
媒体关注
产业新闻
党建工作
全部
妇联工作
党建工作
工会工作
社会责任
公益理念
慈善捐助
人力资源
人才理念
人力招聘
联系我们
联系方式
留言
采销平台
全部
采购公示
销售公示
物流公示
全站搜索
董事长致辞
集团简介
集团文化
发展历程
集团荣誉
矿产品及深加工
尾砂尾矿综合开发利用
新技术新材料
文化旅游产业
医疗养老产业
集团要闻
媒体关注
产业新闻
妇联工作
党建工作
工会工作
公益理念
慈善捐助
人才理念
人力招聘
联系方式
留言
采购公示
销售公示
物流公示
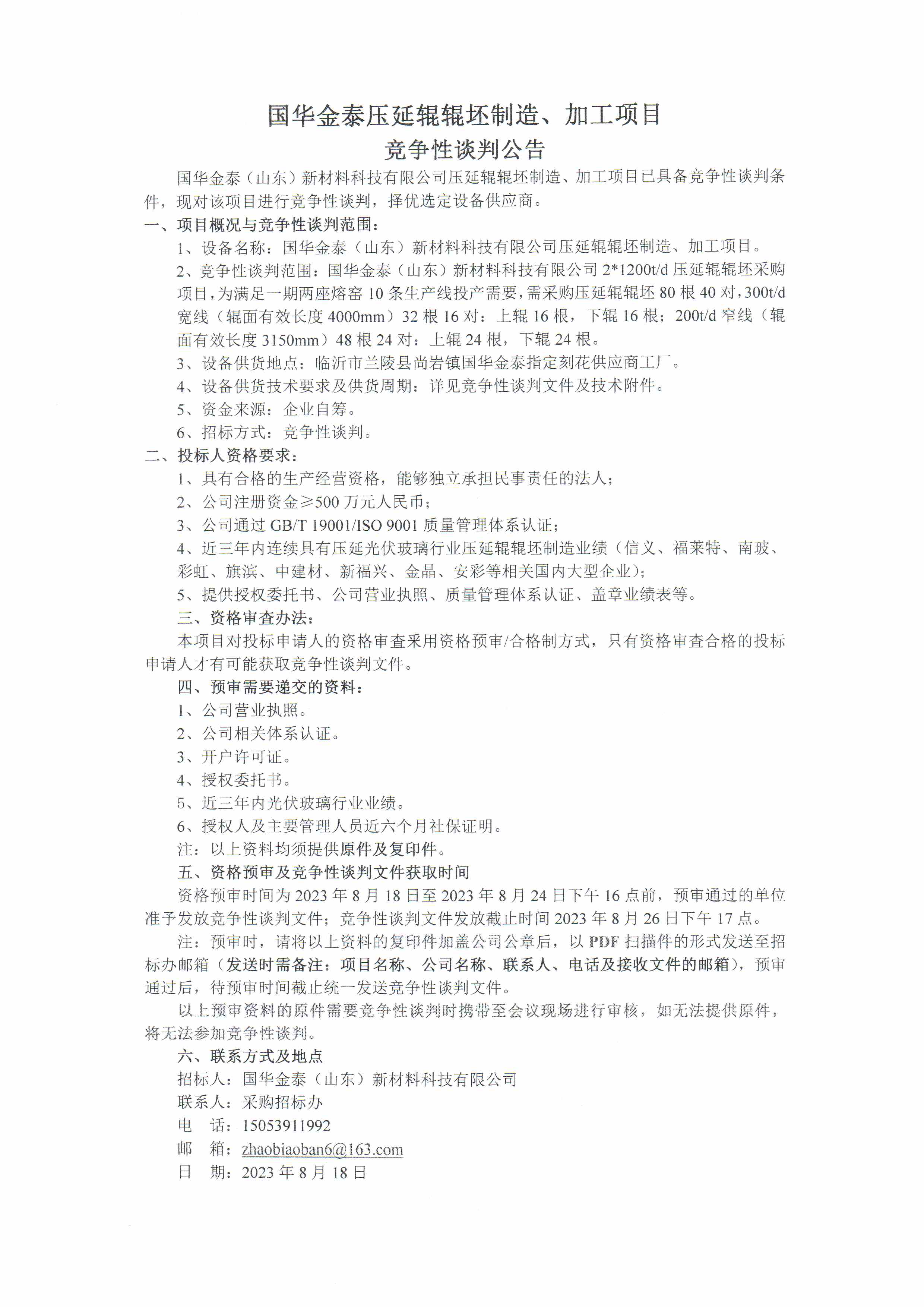
国华金泰压延辑辊坏制造、加工项目 竞争性谈判公告
2023-08-21 09:33:37
136
招标文件下载
上一篇
: 国华金泰提纯工段酸洗废水中和处理工程设计、制作、安装及调试项目
下一篇
: 国华金泰 1#9MW 余热发电机组及附属设备设计、制造、安装及调试
导航
走进金玺泰
董事长致辞
集团简介
集团文化
发展历程
集团荣誉
集团产业
矿产品及深加工
尾砂尾矿综合开发利用
新技术新材料
文化旅游产业
医疗养老产业
产品展示
雷火竞技网站
集团要闻
媒体关注
产业新闻
党建工作
妇联工作
党建工作
工会工作
社会责任
公益理念
慈善捐助
人力资源
人才理念
人力招聘
联系我们
联系方式
留言
采销平台
采购公示
销售公示
物流公示
全站搜索
走进金玺泰
董事长致辞
集团简介
集团文化
发展历程
集团荣誉
集团产业
矿产品及深加工
尾砂尾矿综合开发利用
新技术新材料
文化旅游产业
医疗养老产业
产品展示
雷火竞技网站
集团要闻
媒体关注
产业新闻
党建工作
妇联工作
党建工作
工会工作
社会责任
公益理念
慈善捐助
人力资源
人才理念
人力招聘
联系我们
联系方式
留言
采销平台
采购公示
销售公示
物流公示
全站搜索
玩球官网
|
华球
|
开元中国
|
乐鱼平台
|
完美网站官网入口
|
乐鱼页面在线登录
|
乐动在线注册
|
完美网页登录
|
lewin乐玩·(中国区)有限公司官网
|