雷火(中国)
走进金玺泰
集团产业
产品展示
雷火竞技网站
党建工作
社会责任
人力资源
联系我们
采销平台
全站搜索
走进金玺泰
董事长致辞
集团简介
集团文化
发展历程
集团荣誉
集团产业
矿产品及深加工
尾砂尾矿综合开发利用
新技术新材料
文化旅游产业
医疗养老产业
产品展示
雷火竞技网站
集团要闻
媒体关注
产业新闻
党建工作
全部
妇联工作
党建工作
工会工作
社会责任
公益理念
慈善捐助
人力资源
人才理念
人力招聘
联系我们
联系方式
留言
采销平台
全部
采购公示
销售公示
物流公示
全站搜索
董事长致辞
集团简介
集团文化
发展历程
集团荣誉
矿产品及深加工
尾砂尾矿综合开发利用
新技术新材料
文化旅游产业
医疗养老产业
集团要闻
媒体关注
产业新闻
妇联工作
党建工作
工会工作
公益理念
慈善捐助
人才理念
人力招聘
联系方式
留言
采购公示
销售公示
物流公示
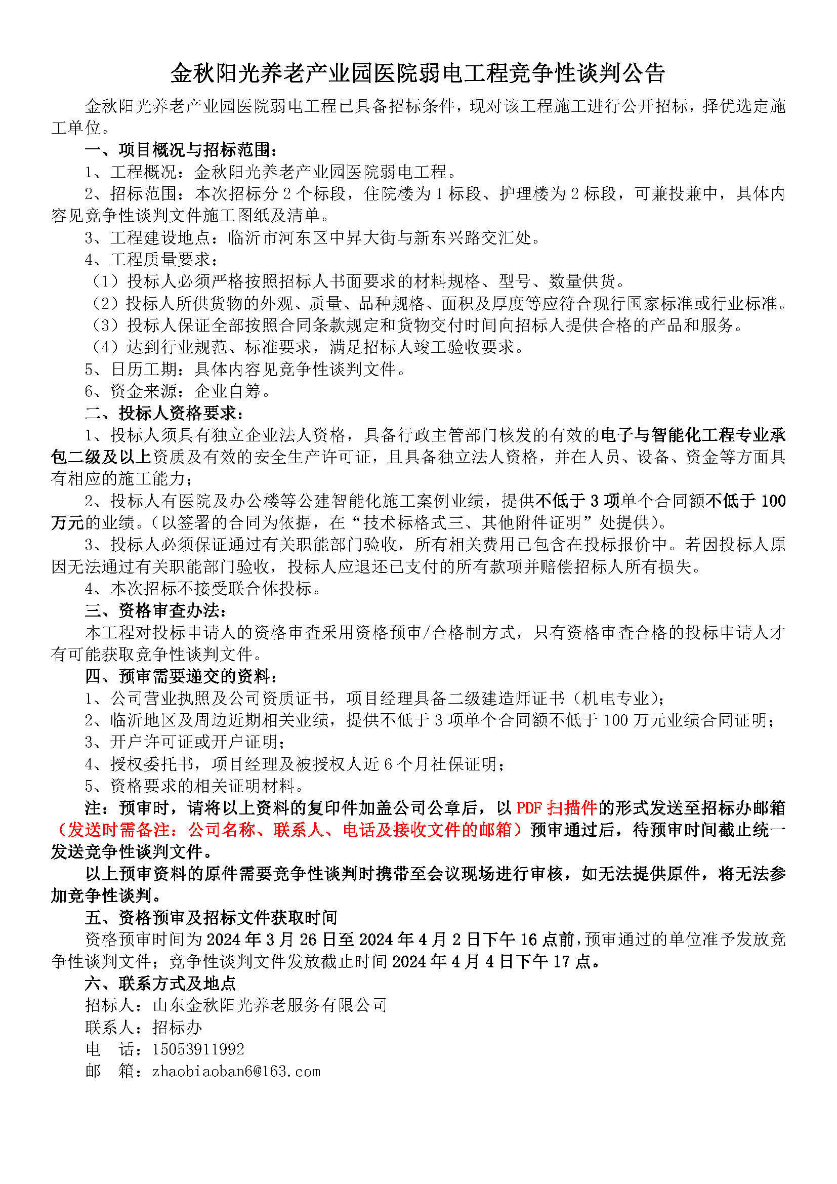
金秋阳光养老产业园住院楼、护理楼弱电工程招标公告
2024-03-26 07:03:56
175
招标文件下载
上一篇
: 四川一帆风顺建设工程有限公司山东分公司石英石原料倒运项目竞争性谈判公告
下一篇
: 走马岭矿副井地表10kv配电站、副井提升变电所配电设备供货项目
导航
走进金玺泰
董事长致辞
集团简介
集团文化
发展历程
集团荣誉
集团产业
矿产品及深加工
尾砂尾矿综合开发利用
新技术新材料
文化旅游产业
医疗养老产业
产品展示
雷火竞技网站
集团要闻
媒体关注
产业新闻
党建工作
妇联工作
党建工作
工会工作
社会责任
公益理念
慈善捐助
人力资源
人才理念
人力招聘
联系我们
联系方式
留言
采销平台
采购公示
销售公示
物流公示
全站搜索
走进金玺泰
董事长致辞
集团简介
集团文化
发展历程
集团荣誉
集团产业
矿产品及深加工
尾砂尾矿综合开发利用
新技术新材料
文化旅游产业
医疗养老产业
产品展示
雷火竞技网站
集团要闻
媒体关注
产业新闻
党建工作
妇联工作
党建工作
工会工作
社会责任
公益理念
慈善捐助
人力资源
人才理念
人力招聘
联系我们
联系方式
留言
采销平台
采购公示
销售公示
物流公示
全站搜索
玩球官网
|
华球
|
开元中国
|
乐鱼平台
|
完美网站官网入口
|
乐鱼页面在线登录
|
乐动在线注册
|
完美网页登录
|
lewin乐玩·(中国区)有限公司官网
|